MENU
關於工會
入會須知
入會辦法
入會條件
入會流程
繳費方式
會員福利
金額費率
計費明細表
薪資調整
訊息公告
訊息公告
給付相關
勞健文宣
課程訊息
活動訊息
下載專區
Q&A
網站連結
聯絡我們
首頁
訊息公告
課程訊息
BULLETIN
訊息公告
訊息公告
課程訊息
訊息公告
給付相關
勞健文宣
課程訊息
活動訊息
發佈日期:2025.10.27
更新日期:2025.10.28
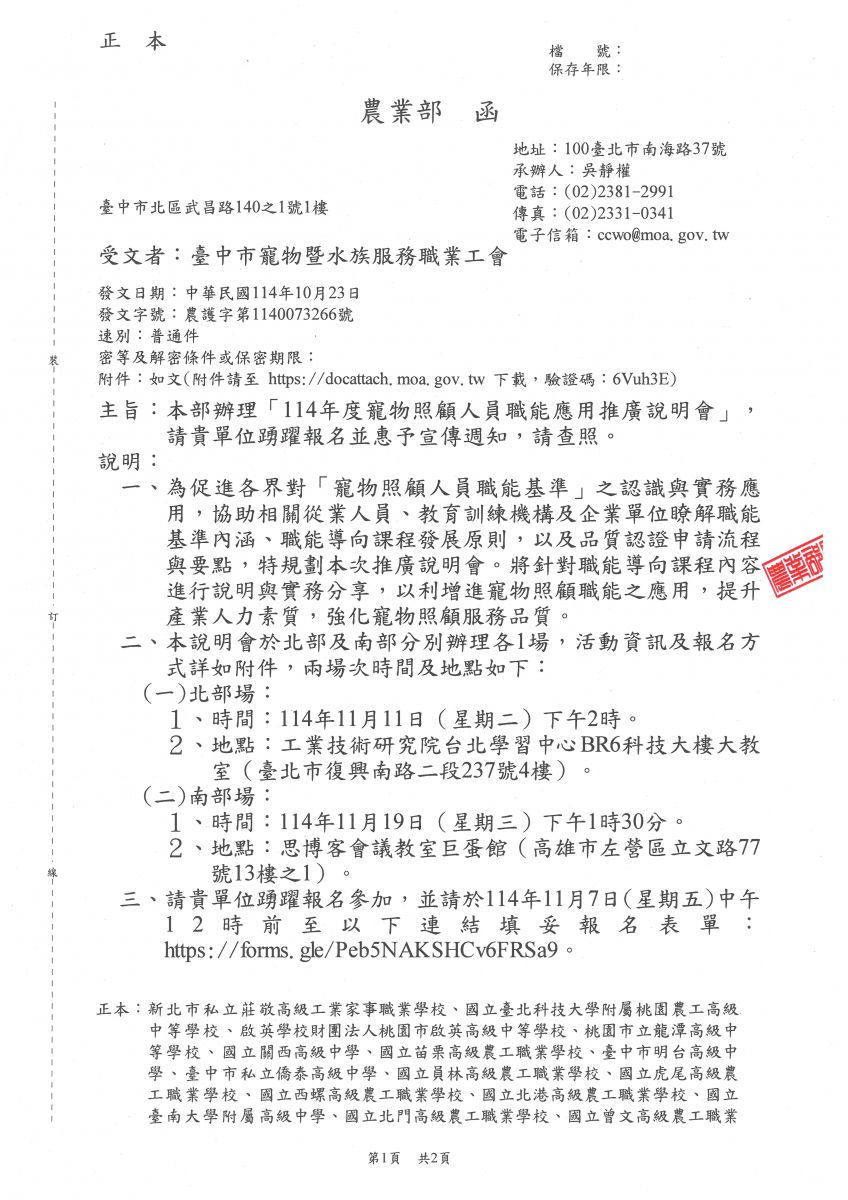
114年度寵物照顧人員職能應用推廣說明會
場次資訊如文
報名請填寫表單
https://forms.gle/Peb5NAKSHCv6FRSa9
SHARE:
上一則
115年鸚為有你-特殊寵物飼養入門講座
下一則
114年鸚為有你-特殊寵物飼養入門講座
回上一頁
電話:04-2292-0690
傳真:04-2292-5023
手機:0906-190-501
LINE ID:petservice2011
LINE@官方帳號:@zdi6979k
工會地址:
40441台中市北區武昌路140之1號1樓
服務時間:週一至週五 上午09:00〜12:00、下午13:00~18:00
工會信箱:petservice.tw@gmail.com
Facebook:facebook.com/petservice.tw
Instagram:petservice.org.tw
Copyright © 臺中市寵物暨水族服務職業工會 All Rights Reserved.
Web Design CB